控规名称:新郑市轩辕路南侧、褚庄路东侧地块控制性详细规划
用地规划分类:消防用地(U31)、服务设施用地(R22)
规划用地面积:1.13公顷
规划用地位置:规划地块位于新郑市轩辕路南侧、褚庄路东侧。
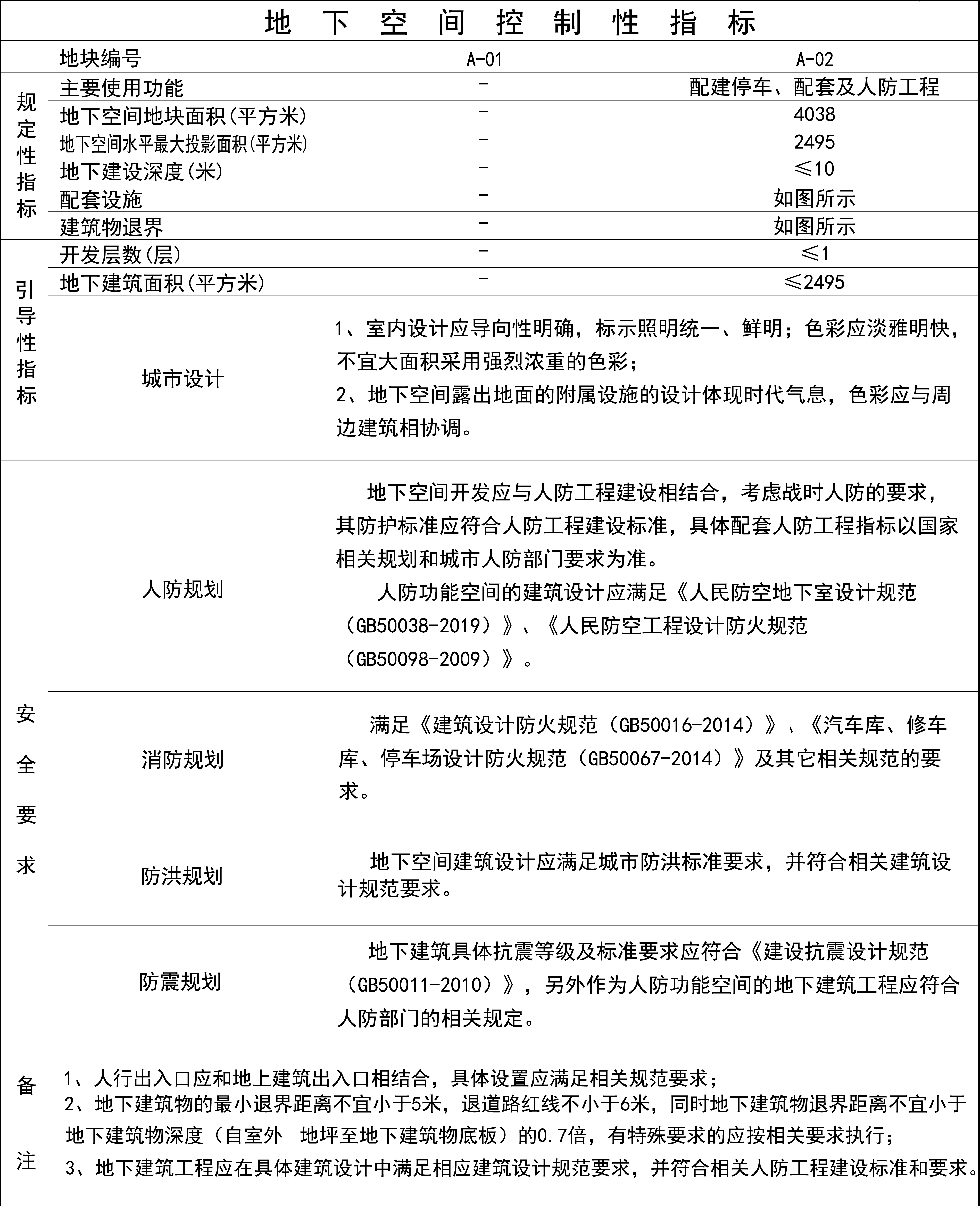
公示内容:区域位置图、土地使用规划图、地上图则、地下图则、控制指标一览表。
依据《城乡规划法》、《行政许可法》、《河南城市规划公示制度》等有关法律法规,特此公示,公示期为30天,自2021年4月28日——2021年5月27日。
如有意见和建议,请于公示期内向新郑市自然资源和规划局反馈。
咨询电话:0371-69950005。





